攀枝花市人民政府网站
站群
今天是:
攀枝花市财政局
简
|
繁
|
注册
|
登录
网站首页
政府信息公开
政务服务
互动交流
党风廉政建设
减税降费
专题专栏
您当前的位置:
首页
>
政府信息公开
>
法定主动公开内容
>
政策法规
>
税收政策
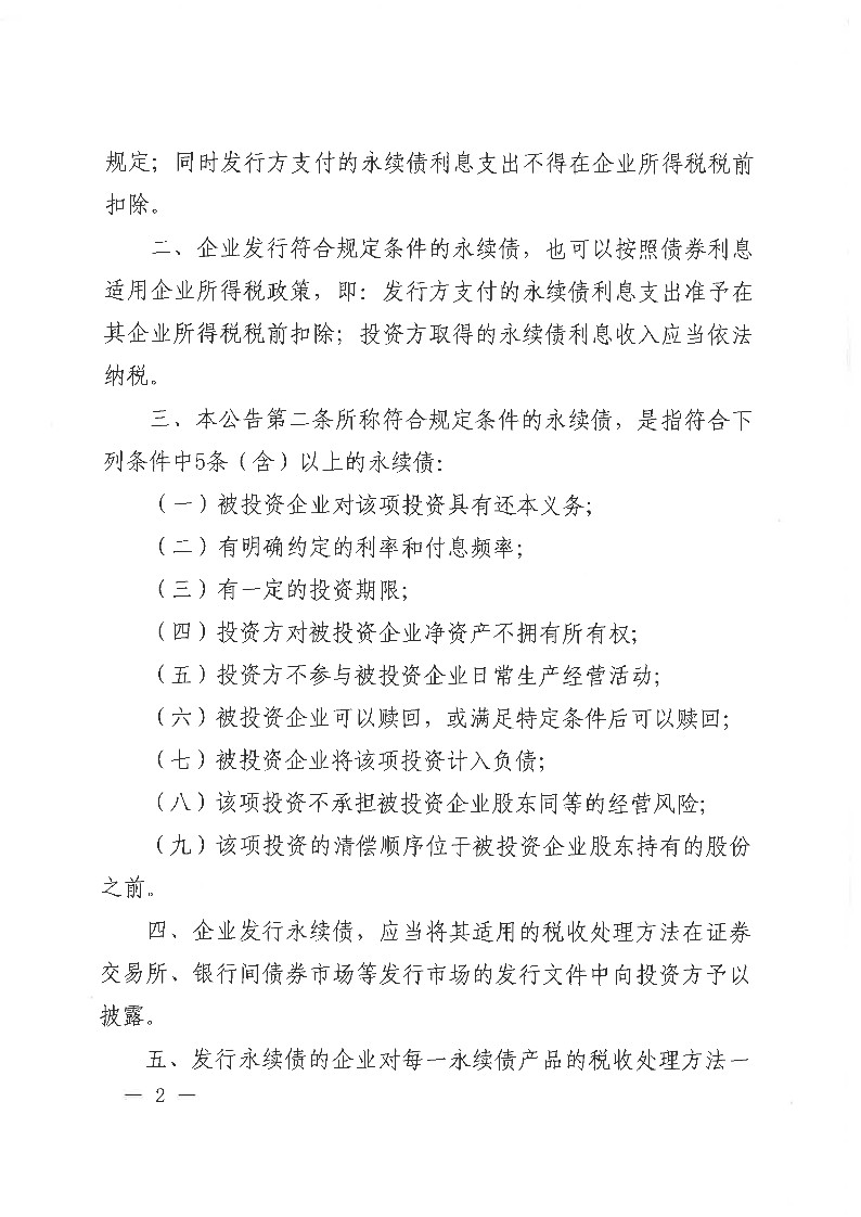
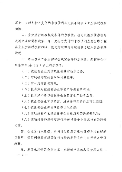
关于永续债企业所得税政策问题的公告
来源:
中华人民共和国财政部
发布时间:
2019-08-20
选择阅读字号:[
大
中
小
] 阅读次数:
0
关于永续债企业所得税政策问题的公告
map